数据结构中有数组和链表来实现对数据的存储,但这两者基本上是两个极端。
数组存储区间是连续的,占用内存严重,故空间复杂的很大。但数组的二分查找时间复杂度小,为O(1);数组的特点是:寻址容易,插入和删除困难;
链表存储区间离散,占用内存比较宽松,故空间复杂度很小,但时间复杂度很大,达O(N)。链表的特点是:寻址困难,插入和删除容易。
那么我们能不能综合两者的特性,做出一种寻址容易,插入删除也容易的数据结构?答案是肯定的,这就是我们要提起的哈希表。哈希表((Hash table)既满足了数据的查找方便,同时不占用太多的内容空间,使用也十分方便。
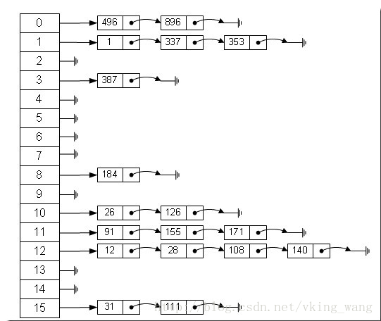
哈希表有多种不同的实现方法,我接下来解释的是最常用的一种方法—— 拉链法,我们可以理解为“链表的数组” ,如图:


从上图我们可以发现哈希表是由数组+链表组成的,一个长度为16的数组中,每个元素存储的是一个链表的头结点。那么这些元素是按照什么样的规则存储到数组中呢。一般情况是通过hash(key)%len获得,也就是元素的key的哈希值对数组长度取模得到。比如上述哈希表中,12%16=12,28%16=12,108%16=12,140%16=12。所以12、28、108以及140都存储在数组下标为12的位置。
HashMap其实也是一个线性的数组实现的,所以可以理解为其存储数据的容器就是一个线性数组。这可能让我们很不解,一个线性的数组怎么实现按键值对来存取数据呢?这里HashMap有做一些处理。
首先HashMap里面实现一个静态内部类Entry,其重要的属性有 key , value, next,从属性key,value我们就能很明显的看出来Entry就是HashMap键值对实现的一个基础bean,我们上面说到HashMap的基础就是一个线性数组,这个数组就是Entry[],Map里面的内容都保存在Entry[]里面。
/** * The table, resized as necessary. Length MUST Always be a power of two. */ transient Entry[] table;
既然是线性数组,为什么能随机存取?这里HashMap用了一个小算法,大致是这样实现:
// 存储时: int hash = key.hashCode(); // 这个hashCode方法这里不详述,只要理解每个key的hash是一个固定的int值 int index = hash % Entry[].length; Entry[index] = value; // 取值时: int hash = key.hashCode(); int index = hash % Entry[].length; return Entry[index];
疑问:如果两个key通过hash%Entry[].length得到的index相同,会不会有覆盖的危险?
这里HashMap里面用到链式数据结构的一个概念。上面我们提到过Entry类里面有一个next属性,作用是指向下一个Entry。打个比方, 第一个键值对A进来,通过计算其key的hash得到的index=0,记做:Entry[0] = A。一会后又进来一个键值对B,通过计算其index也等于0,现在怎么办?HashMap会这样做:B.next = A,Entry[0] = B,如果又进来C,index也等于0,那么C.next = B,Entry[0] = C;这样我们发现index=0的地方其实存取了A,B,C三个键值对,他们通过next这个属性链接在一起。所以疑问不用担心。也就是说数组中存储的是最后插入的元素。到这里为止,HashMap的大致实现,我们应该已经清楚了。
public V put(K key, V value) {
if (key == null)
return putForNullKey(value); //null总是放在数组的第一个链表中
int hash = hash(key.hashCode());
int i = indexFor(hash, table.length);
//遍历链表
for (Entry<K,V> e = table[i]; e != null; e = e.next) {
Object k;
//如果key在链表中已存在,则替换为新value
if (e.hash == hash && ((k = e.key) == key || key.equals(k))) {
V oldValue = e.value;
e.value = value;
e.recordAccess(this);
return oldValue;
}
}
modCount++;
addEntry(hash, key, value, i);
return null;
}
void addEntry(int hash, K key, V value, int bucketIndex) {
Entry<K,V> e = table[bucketIndex];
table[bucketIndex] = new Entry<K,V>(hash, key, value, e); //参数e, 是Entry.next
//如果size超过threshold,则扩充table大小。再散列
if (size++ >= threshold)
resize(2 * table.length);
}当然HashMap里面也包含一些优化方面的实现,这里也说一下。比如:Entry[]的长度一定后,随着map里面数据的越来越长,这样同一个index的链就会很长,会不会影响性能?HashMap里面设置一个因子,随着map的size越来越大,Entry[]会以一定的规则加长长度。
public V get(Object key) {
if (key == null)
return getForNullKey();
int hash = hash(key.hashCode());
//先定位到数组元素,再遍历该元素处的链表
for (Entry<K,V> e = table[indexFor(hash, table.length)];
e != null;
e = e.next) {
Object k;
if (e.hash == hash && ((k = e.key) == key || key.equals(k)))
return e.value;
}
return null;
}3)null key的存取
null key总是存放在Entry[]数组的第一个元素。
private V putForNullKey(V value) {
for (Entry<K,V> e = table[0]; e != null; e = e.next) {
if (e.key == null) {
V oldValue = e.value;
e.value = value;
e.recordAccess(this);
return oldValue;
}
}
modCount++;
addEntry(0, null, value, 0);
return null;
}
private V getForNullKey() {
for (Entry<K,V> e = table[0]; e != null; e = e.next) {
if (e.key == null)
return e.value;
}
return null;
}HashMap存取时,都需要计算当前key应该对应Entry[]数组哪个元素,即计算数组下标;算法如下:
/**
* Returns index for hash code h.
*/
static int indexFor(int h, int length) {
return h & (length-1);
}按位取并,作用上相当于取模mod或者取余%。
这意味着数组下标相同,并不表示hashCode相同。
public HashMap(int initialCapacity, float loadFactor) {
..... // Find a power of 2 >= initialCapacity
int capacity = 1;
while (capacity < initialCapacity)
capacity <<= 1;
this.loadFactor = loadFactor;
threshold = (int)(capacity * loadFactor);
table = new Entry[capacity];
init();
}注意table初始大小并不是构造函数中的initialCapacity!!
而是 >= initialCapacity的2的n次幂!!!!
————为什么这么设计呢?——
开放定址法(线性探测再散列,二次探测再散列,伪随机探测再散列)
再哈希法
链地址法
建立一个公共溢出区
Java中hashmap的解决办法就是采用的链地址法。
当哈希表的容量超过默认容量时,必须调整table的大小。当容量已经达到最大可能值时,那么该方法就将容量调整到Integer.MAX_VALUE返回,这时,需要创建一张新表,将原表的映射到新表中。
/**
* Rehashes the contents of this map into a new array with a
* larger capacity. This method is called automatically when the
* number of keys in this map reaches its threshold.
*
* If current capacity is MAXIMUM_CAPACITY, this method does not
* resize the map, but sets threshold to Integer.MAX_VALUE.
* This has the effect of preventing future calls.
*
* @param newCapacity the new capacity, MUST be a power of two;
* must be greater than current capacity unless current
* capacity is MAXIMUM_CAPACITY (in which case value
* is irrelevant).
*/
void resize(int newCapacity) {
Entry[] oldTable = table;
int oldCapacity = oldTable.length;
if (oldCapacity == MAXIMUM_CAPACITY) {
threshold = Integer.MAX_VALUE;
return;
}
Entry[] newTable = new Entry[newCapacity];
transfer(newTable);
table = newTable;
threshold = (int)(newCapacity * loadFactor);
}
/**
* Transfers all entries from current table to newTable.
*/
void transfer(Entry[] newTable) {
Entry[] src = table;
int newCapacity = newTable.length;
for (int j = 0; j < src.length; j++) {
Entry<K,V> e = src[j];
if (e != null) {
src[j] = null;
do {
Entry<K,V> next = e.next;
//重新计算index
int i = indexFor(e.hash, newCapacity);
e.next = newTable[i];
newTable[i] = e;
e = next;
} while (e != null);
}
}
}